Apple, HP, Samsung y Sony se han unido a la Iniciativa de Cobalto Responsable (Responsible Cobalt Initiative), con el compromiso de seguir las directrices de la OCDE para las cadenas de suministro de la minería.
Los compromisos asumidos tienen como objetivo frenar el trabajo infantil y otras prácticas abusivas en la cadena de suministro del cobalto, un ingrediente importante en la fabricación de teléfonos inteligentes, computadoras y coches eléctricos.
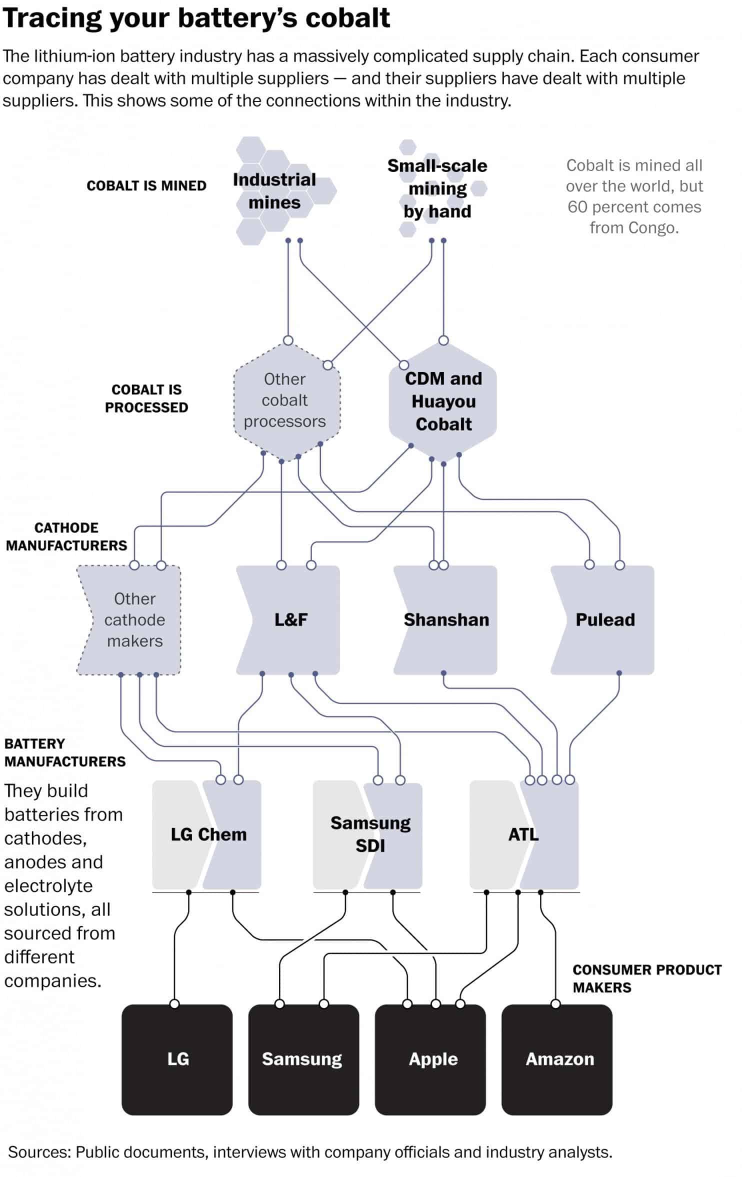
Según The Washington Post, la Iniciativa tiene como objetivo promover la cooperación con el gobierno del Congo donde se produce el 60% del cobalto del mundo y donde están los riesgos más altos para los mineros.
El papel principal del grupo empresarial chino, la Cámara de Comercio de China para los Importadores y Exportadores de Metales, Minerales y Químicos, en la Iniciativa Responsable de Cobalto se considera una ventaja clave, ya que la mayor parte de las cadenas de suministro atraviesan China.
Otras 19 compañías, como Tesla, LG Chem, Apple, Dell, Foxconn y Ford Motors son miembros de la nueva iniciativa. Algunas como el fabricante Umicore, con sede en Bruselas, anunció recientemente que la firma de auditoría Pricewaterhouse Coopers había validado sus programas para evitar el uso de cobalto con riesgos ambientales o laborales.
“El problema no puede ser solucionado por una sola compañía”, dijo al Post Bryce Lee, el nuevo gerente de contratación responsable de Zhejiang Huayou. “Así que creo que es genial, sorprendente incluso, que tantas compañías se hayan unido”.
“Tales implicaciones de la industria china en particular son infrecuentes para este tipo de iniciativas y realmente emocionantes”, agregó Tyler Gillard, director del proyecto para la OCDE.
La iniciativa está abogando para que las empresas miren más allá de los cuatro minerales “conflictivos” tradicionales cubiertos por la legislación estadounidense – estaño, tungsteno, tántalo y oro – que tradicionalmente han recibido atención adicional debido a los vínculos con las milicias financieras en la región del Congo. El cobalto es uno de los otros minerales que se ha relacionado con abusos en el área.
Agencias


